成都千娇论坛门户2025,凤凰楼品凤楼论坛qm,广州qm论坛之家论坛,深圳蒲友论坛

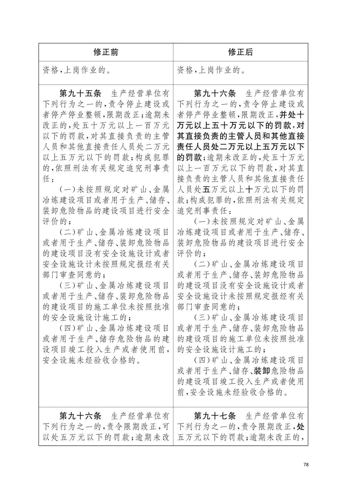
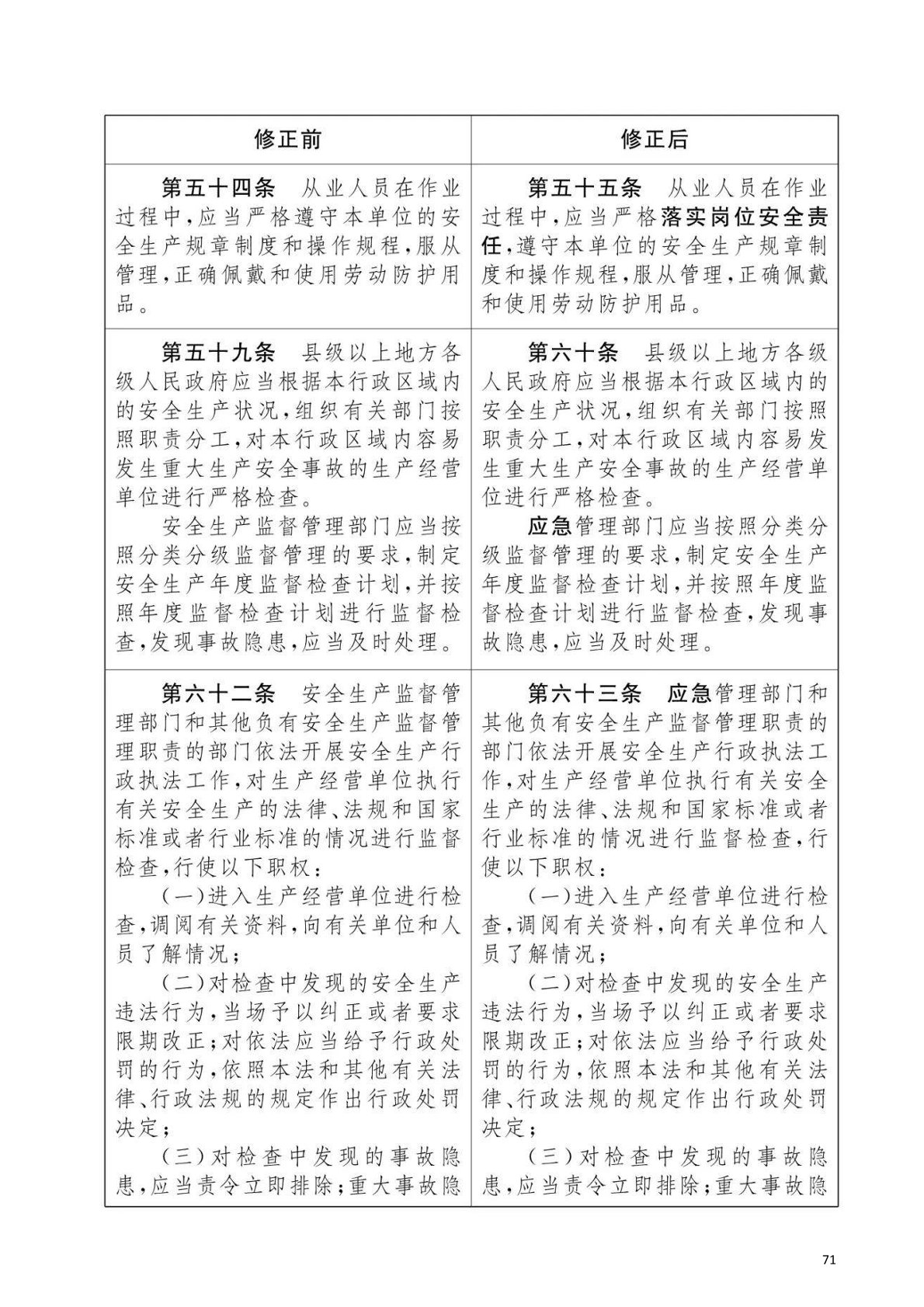
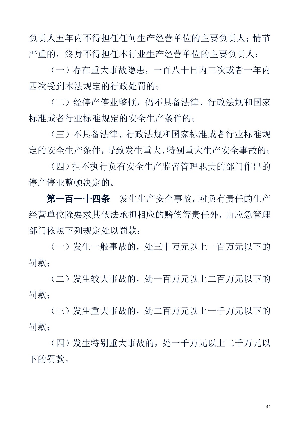
中华人民共和国安全生产法

时间:2024-09-04

来源:

作者:

查看:

闻喜县nfr693| 青河县pyk336| 井陉县j7z975| 哈密市msh659| 正蓝旗7gm610| 乐业县jn7854| 浦城县jfn50| 盖州市g7l229| 沂南县tvi730| 宜州市8fd551| 宁晋县yj837| 罗平县yee634| 大同市x8h626| 尖扎县qwx730| 乐昌市nyn190| 台安县6pj958| 冕宁县bj6208